一、指导思想
本次学前教育专业技能大赛以立德树人为根本任务,全面贯彻党的教育方针,落实《幼儿园教育指导纲要》、《3-6岁儿童学习与发展指南》精神,坚持以赛促教、以赛促学、以赛促练、以赛促改,聚焦学前教育专业核心素养与实践技能的培养。通过开展专业技能大赛,旨在激励学生积极投身于学前教育专业技能训练,提升学生教学技能与实践应用能力,推动学前教育专业教学改革与人才培养质量的提升,为培养高素质应用型幼儿教师奠定坚实基础。
二、组织机构
主办单位:郑州工业应用技术学院音乐与教育学院
承办单位:学前教育教研室
工作组成员:
总策划:魏熙畅
策划:魏亚鹏、侯丽
导演:孙小会
统筹:李静
组织宣传:王婷、陈杰静、李世琦、张佳佳、严慧慧
三、参赛对象:音乐与教育学院学前教育专业在校学生均可报名参加
四、比赛项目:教育活动展示(微型课)与专业技能(才艺)展示
五、比赛设奖:一等奖1名,二等奖2名,三等奖5名,优秀奖若干名。
(主办方可根据竞赛实际情况,酌情调整获奖名额及比例。)
六、赛程安排
(一)报名
即日起开始报名,参赛同学请填写报名表(附件1),附近期1寸彩色照片一张,以班级为单位提交报名表至幼儿园YJ-203办公室陈杰静老师处,报名截止时间为2026年4月7日12:00前,逾期不再受理。
(二)赛制
1.初赛:根据幼儿园五大领域活动要求,自备一篇教学设计(电子版)和一份教学说课PPT(电子版),内容自选,命名格式为“初赛+班级+姓名”。4月7日12:00前发送至邮箱jiejingsmile@163.com,由竞赛组委会选拔教学设计和PPT制作比较优秀者参加复赛。
2.复赛:复赛以说课展示的方式进行,说课时长不超过6分钟,比赛时间为4月14日,比赛地点为幼儿园YJ-107,由竞赛组委会选拔优秀者进入决赛。参加复赛选手于4月13日12:00前将说课稿和说课PPT发送至邮箱jiejingsmile@163.com,并将纸质版说课稿三份呈报至幼儿园YJ-203办公室陈杰静老师处。
3.决赛:决赛以微型课+才艺展示的方式进行,时间为4月21日,地点在音乐厅。参加决赛选手于4月20日12:00前将修改后的教学设计及教学PPT发送至邮箱jiejingsmile@163.com,并将纸质版教学设计三份呈报至幼儿园YJ-203办公室陈杰静老师处。决赛分为两个环节进行:第一环节为教育活动展示(微型课)环节,满分100分,占总分比例70%,时长不超过8分钟。第二个环节为才艺展示环节(除钢琴外,一切材料自备),满分100分,占总分比例30%,才艺展示时长不超过4分钟。决赛总成绩=教育活动展示成绩(微型课)×70%+才艺展示×30%,根据选手的总成绩排名情况,评选出一等奖1名,二等奖2名,三等奖5名,优秀奖若干名。
七、比赛内容及相关要求:
(一)比赛内容
选手根据《3-6岁儿童学习与发展指南》、《幼儿园教育指导纲要》等精神,结合自身专业能力和兴趣,自备一节幼儿园教育活动设计说课(复赛)及微型课展示(决赛),以及学前教育专业技能(儿歌弹唱、表演唱、舞蹈、讲故事、简笔画等)展示(决赛)。
(二)比赛规则
1.比赛时间:每位参赛学生说课(复赛)及微型课展示(决赛)时间不超过8分钟,才艺展示(决赛)时间不超过4分钟。
2.比赛内容:参赛学生自行备课和编写教学设计、说课稿(复赛)、微型课教案(决赛),制作课件PPT,在比赛前按要求上报相关教学材料,后按抽签顺序参赛。
3.比赛要求:
(1)内容要求:活动主题健康向上,突出幼儿年龄特点,富有趣味性和创造性,符合儿童的学习和发展规律。
(2)形象要求:精神饱满,服饰得体,举止自然大方、仪表端庄,体现幼儿教师的精神风貌。
(3)语言表达:脱稿讲述,普通话标准,语速恰当,合理运用态势语言。
(4)活动设计:选手根据活动主题与幼儿年龄段,进行幼儿园教育活动设计,PPT设计精美,教学材料科学、规范,能够注重培养幼儿的创造能力,提倡以游戏化的形式组织教学,活动目标能够促进幼儿身心健康发展和能力的提高。考察学生熟练运用所学技能,设计和组织幼儿园实际教学活动的能力。
八、比赛成绩评定
(一)参赛选手的成绩评定由大赛评判委员会负责。
(二)比赛成绩由现场评委根据评分标准独立打分,去掉最高分,去掉最低分,平均计分、保留小数点后两位数。确保成绩评判的权威性;比赛现场全程开放,比赛结束后现场公示总分,确保比赛的公正公平。
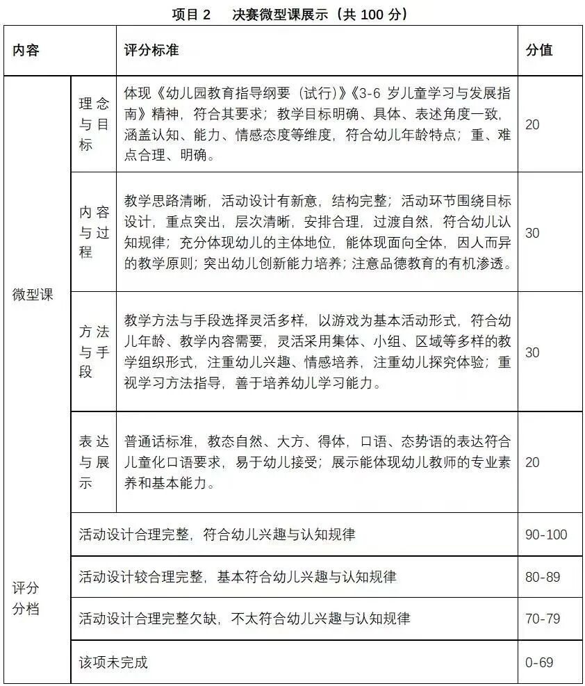
九、评分细则



十、工作进度安排

音乐与教育学院
2026年3月24日